Phetchaburi Rajabhat University
มหาวิทยาลัยชั้นนำด้านอาหาร การท่องเที่ยว และสรา้งสรรค์องค์ความรู้ด้วยศาสตร์พระราชา เพื่อพัฒนาท้องถิ่น
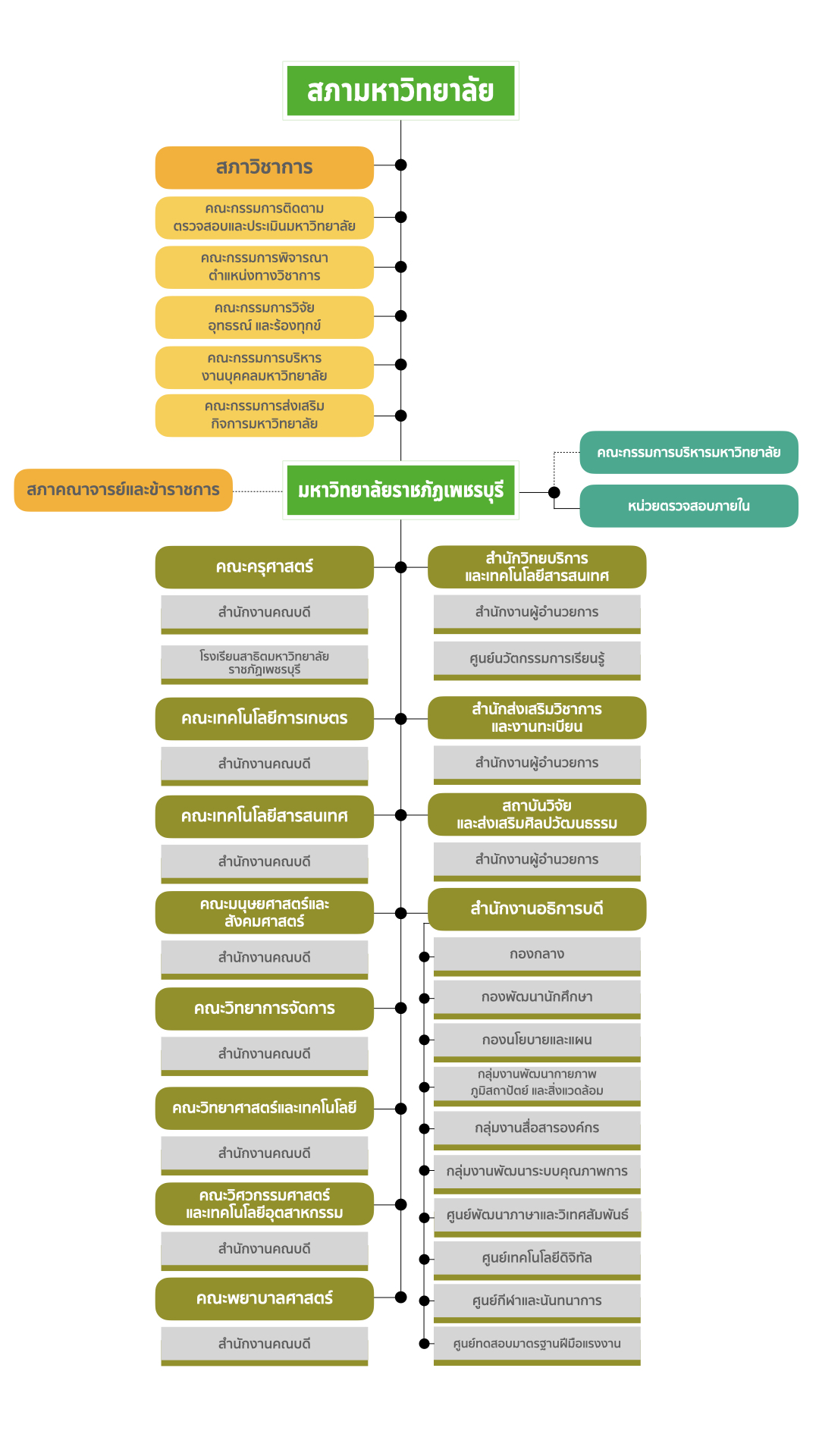
โครงสร้างมหาวิทยาลัย